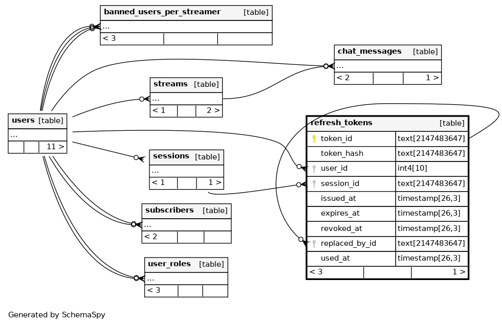
Columns
| Column | Type | Size | Nulls | Auto | Default | Children | Parents | Comments | |||
|---|---|---|---|---|---|---|---|---|---|---|---|
| token_id | text | 2147483647 | (gen_random_uuid())::text |
|
|
||||||
| token_hash | text | 2147483647 | null |
|
|
||||||
| user_id | int4 | 10 | null |
|
|
||||||
| session_id | text | 2147483647 | null |
|
|
||||||
| issued_at | timestamp | 26,3 | CURRENT_TIMESTAMP |
|
|
||||||
| expires_at | timestamp | 26,3 | null |
|
|
||||||
| revoked_at | timestamp | 26,3 | √ | null |
|
|
|||||
| replaced_by_id | text | 2147483647 | √ | null |
|
|
|||||
| used_at | timestamp | 26,3 | √ | null |
|
|
Indexes
| Constraint Name | Type | Sort | Column(s) |
|---|---|---|---|
| refresh_tokens_pkey | Primary key | Asc | token_id |
| idx_refresh_tokens_session_id | Performance | Asc | session_id |
| idx_refresh_tokens_token_hash | Must be unique | Asc | token_hash |
| refresh_tokens_issued_at_idx | Performance | Asc | issued_at |
| refresh_tokens_session_id_idx | Performance | Asc | session_id |
| refresh_tokens_user_id_idx | Performance | Asc | user_id |

